Modelling effects of policy and management for farm viability
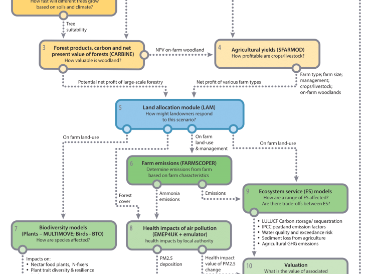
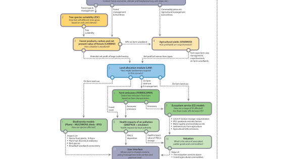
The ERAMMP Integrated Modelling Platform (IMP) is a tool for rapid exploration of the effects of policy and management interventions on farm viability, land use and public goods in Wales.
Taking an integrated approach, it recognises that policy effects in one sector have indirect effects in other sectors. It comprises a chain of specialised, state-of-the-art models covering agriculture, forestry, land use allocation decisions, water, air, soils, biodiversity, ecosystem services and valuation. These highly spatially resolved integrated models combine to create a tool to explore and stress-test policy and management interventions for the land use and environment of Wales under a range of future Welsh economic and climatic futures.
Built for Welsh Government policy development, the IMP has been used to investigate the impacts of Brexit trade deals on the agricultural sector and other environment outcomes and is now under further construction for informing the development of the Sustainable Farming Scheme (SFS) agro-environmental payments. The SFS modelling will represent the mandatory (Tier 1) elements of the scheme to explore the effects of different payment levels for farm viability and environmental impact. All IMP outputs Aqua-books compliant and any assumptions used signed-off by Welsh Government.
The IMP development is led by UKCEH in partnership with Cranfield University, Forest Research, ADAS, BTO and eftec.

Aims of the IMP
The primary aim of the IMP is to enable rapid assessment of natural resource policy options.
Policy interventions (such as changes in agricultural subsidies) serve as inputs for the IMP, alongside various other environmental and socio-economic variables, with outputs being used to stress-test the environmental, agricultural and socio-economic impacts of these policy options.
The rapid exploration of natural resource policy and land management under a range of future economic and climatic scenarios are aligned where possible to the Welsh Government public goods and sustainable land management (SLM) outcomes, including:
Air quality
Public health
Greenhouse gas balance
Biodiversity
High water quality
Productivity
Conservation of heritage
Improvement of the natural landscape
Social outcomes (e.g. public access, outdoor recreation).