The nature of decision-making around land management, agriculture and the environment is inherently complex due to the range of interdependencies between different sectors and the varied actors within them. The problem faced by many traditional modelling approaches is that they address these sectoral challenges independently without being able to explicitly represent the implications for other sectors.
To address this challenge of sectoral interdependence the IMP has been developed as an integrated system of 11 inter-connected models. The models have been linked together by establishing data-flows between models across a model chain. These data-flows represent the interdependencies between different sectors or impacts. The model chain is run for a range of scenarios whose settings are co-created with the relevant Welsh Government policy team. Outputs from the model chain are ingested into a user interface, which is being designing with Welsh Government to enable interactive exploration of the results.
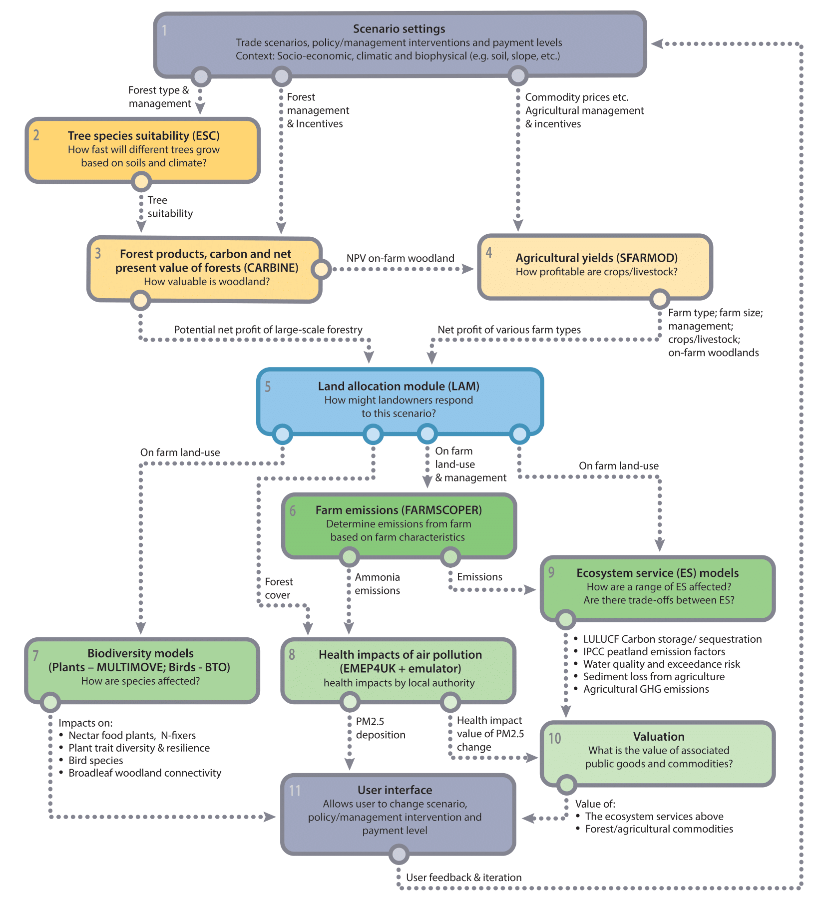
The components of the Integrated Modelling Platform are:

Box 1: Input scenarios and parameters.
Box 2: Ecological Site Classification (ESC) is a decision support system (DSS) tool estimating suitability for a range of tree species, driven by climate and site condition.
Box 3: CARBINE is an analytical forest sector carbon accounting model and forecasting model for tree growth and timber production.
Box 4: SFARMOD (Silsoe Whole Farm Model) is a mechanistic linear program of long-term farming which optimises land use based on profit maximisation or weighted multiple objectives.
Box 5: Land Allocation Module (LAM) projects changes to land uses through a set of rules and thresholds; comparing a current farm type with the most profitable alternative farm type.
Box 6: FARMSCOPER tool integrates calculations of pollutant emissions with mitigation measure cost and effectiveness for prioritisation of mitigation measures across multiple pollutants.
Box 7: Ecosystem service models simulate a range of ecosystem services based on changes in land use, climate and other drivers. Specifically, carbon sequestration from land use, land use change and forestry, GHG emissions from agriculture and peatlands, and water quality.
Box 8: Biodiversity Models:
a) MultiMOVE estimates effects of climate, fertility, alkalinity, etc. on habitat suitability for plant and lichen species.
b) BTO models: National-scale pattern analyses using grid square data (1km) for simulating distribution, abundance and population changes for a range of terrestrial breeding bird species.
c) Broadleaf woodland connectivity model based on the distance species can travel (dispersal distance) and minimum habitat area requirements (patch size).
Box 9: Health impacts of Air pollution: a meta-model based on the EMEP4UK atmospheric chemistry transport modelling system which simulates air pollutant concentrations and deposition in response to land use change.
Box 10: Valuation – the valuation of the outputs of other models; specifically the ecosystem services and public goods, valued using monetary or non-monetary methods.
Box 11: User interface: Graphical interface for exploring the IMP map and graph-based outputs.